Instance Verification Kit (IVK)
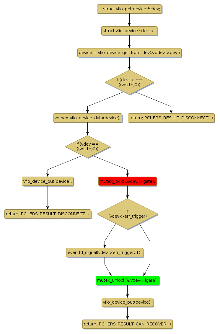
mutex lock @ [22307+25+/linux-3.19-rc1/drivers/vfio/pci/vfio_pci.c]
Instance Signature: igate
|
The Matching Pair Graph:
|
|
Function Name
|
Control Flow Graph (CFG)
|
Events Flow Graph (EFG)
|
Source Correspondence
|
|
vfio_pci_aer_err_detected
|
|
|
[21932+25+/linux-3.19-rc1/drivers/vfio/pci/vfio_pci.c]
|